★高频考点4:临时设施搭设与管理 表1I(420061-4 序号 项目 内容 1 临时设施的 种类 (1)办公设施:办
日期:2016-09-20 / 人气: / 来源:网络整理
★高频考点3:施工现场场地与道路

☆速记点评:联合工程实例控制本部分内容。
★高频考点4:临时设施搭设与管理
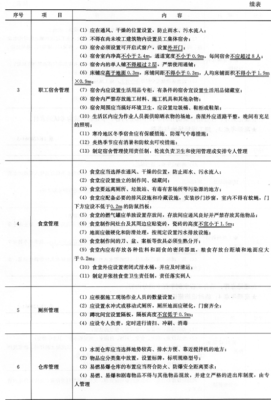
表1I(420061-4
序号
项目
内容
1
临时设施的
种类
(1)办公设施:办公室、会议室、守卫转达室;
(2)生活设施:宿舍、食堂、厕所、淋浴室、阅览娱乐室、卫生保健室;
(3)生产设施:材料仓库、防护棚、加工棚(站、厂,录音整理,如混凝土搅拌站、砂浆搅拌站、木材加工厂、钢筋加工厂、机械维修厂等)、操作棚;
(4)赞助设施:道路、现场排水设施、围墙、大门
2
办公室管理
现场应设置办公室,办公室内布局应合理,文件材料宜归类存放,现场速记,并应保持室内干净卫生


☆速记点评:注意联合工程实例控制本部分内容。
★高频考点5:施工现场的卫生管理

☆速记点评:联合工程实例控制本部分内容。
,北京速记作者:北京速记公司
推荐内容 Recommended
- 以及六个分论坛:普惠金融与创新09-28
- 用法式文化中最求极致精神录音整09-27
- 有66个大二速录公司学生在学09-23
- 在经济环境、政策环境、政治法律09-23
- 所以结构优化是我们要录音整理提09-23
- 地里的迎庆桃眼现场速记看着就要09-21
相关内容 Related
- 其实围绕智能家居北京速记跟机器09-29
- 吴江警方官方微现场速记信粉丝上09-29
- 郑州日产郭振甫北京速记公司2015两09-29
- 学生量忽略不计;北京速记速读速09-29
- 2015中国国际厨卫展现场速记 博世家09-29
- 潼关县、澄城县创现场速记建省级09-29



